技术课堂丨2023 ABAQUS DEM 沙漏+喷丸示例
2023/8/4 0:00:00
![]() ![]() 2、材料: 沙漏材料使用普通铝材料,密度 2.7e-9,杨氏模量72000。 ![]() 3、截面: a,在零部件级别,创建名为 PSET_ShaLou 的沙漏Set。 b,在零部件级别,创建名为 PSET_ShaZi 的沙子Set。 ![]() c,创建沙漏截面属性,采用1mm厚度壳。并为上一步创建PSET_ShaLou 集合赋予截面塑性。 d,内部实体不需要截面。内部实体将被划分为C3DR8单元,我们需要的是单元的节点,稍后将修改INP文件,删除这些单元,而只保留节点。 ![]() 4、装配 a,装配模型,并在如图位置创建一个 RP-1 参考点,此点主要用来旋转沙漏。 ![]() b,创建一个沙漏的内表面,起名为 Surface_ShaLou。 ![]() 5、分析步: a,创建两个显式动力学分析步; b,第一个分析步历时 0.2 秒,使得DEM 粒子在重力的作用下掉落下来; c,第二个分析步历时 1 秒,使得沙漏旋转 360° 。 ![]() 6、相互作用: a,创建一个接触属性,添加一个法线行为为硬接触,添加此行为的原因描述如下。 ![]() b,用于 DEM 的接触,需要把 SURFACE BEHAVIOR 的 PRESSURE-OVERCLOSURE 设置为 Hertz 或者 JKR 类型。上一页暂时设置为 Hard,以便未来修改。 ![]() c,当 PRESSURE-OVERCLOSURE=HERTZ 时,用户定义的赫兹刚度的J限值 K 的计算。 ![]() d,创建一个通用接触,其中Global property assignment使用上述创建的接触属性即可。 ![]() e,创建一个耦合,以便于将来引用 RP-1 来转动模型。 ![]() 7、载荷 a,在 RP-1 上施加边界条件,2个分析步里,在第一个分析步固定参考点以固定沙漏,在第二个分析步里修改 UR1 为 360° 的旋转,使用的幅值曲线,如下图。 ![]() b,为整个模型在第一个分析步创建一个重力载荷。幅值曲线如下图。 ![]() 8、网格 a,划分沙漏集合PSET_ShaLou 为 S4R壳单元。 ![]() b,划分沙子集合 PSET_ShaZi 为 C3D8R 单元。 ![]() 9、创建质量单元 a,单独显示被划分为 C3DR8 的沙子单元。并为这些单元的所有节点创建一个 NSET_ShaZi 节点 Set 。 ![]() b,转到 Interaction 模块,为先前创建的 NSET_ShaZi 集合的所有节点创建质量单元,质量大小无所谓,因为这些质量单元未来会被改写成 PD3D 单元,这里直接输入1。 ![]() 10、修改属性 a,修改模型属性,激活下图选项,激活此选项是为了后续编辑 INP 文件更方便。 ![]() 11、创建作业 a,创建一个作业,但不提交。而是如下图红框,写出INP文件。写出时,无视警告。 ![]() 12、修改 INPa a,使用 NotePad++ 等编辑器,打开写出的 INP 文件。 ![]() b,搜索类型是 C3D8R 的单元,并全部删除。 ![]() c,因为C3D8R的单元已经被删除了,所以创建的包含这些单元的Set也应被删除,搜索ELSET字串,找到PSET_ShaZi, 删除。 ![]() d,搜索类型是 mass 的单元 1)修改 type=PD3D 2)修改 elset=ELSET_ShaZi ![]() ![]() e,继续搜索 mass 字符串。并如下图删除。 ![]() f,在刚删除的地方补充下图所示的内容,其实质就是为那些被修改成 PD3D 的单元提供截面属性,这些操作无法在 ABAQUS/CAE 里完成。 ![]() g,再创建这些 PD3D 单元为一个surface,名称为 Surface_ShaZi ![]() h,找到Surface Behavior 关键字,并修改 pressure-overclosure=HARD 为 pressure-overclosure=hertz,目的是为接触创建一个J限刚度,刚度的数值大小的计算在第 12 页 PPT 里已经表述过了,这里简单的取值为 10。 ![]() ![]() i,搜索 Contact 关键字,找到通用接触字段,如下图修改。 ![]() 13、求解 a,直接求解上述修改过的 INP 文件。或者在 ABAQUS/CAE 里利用 JOB 模块直接求解 INP 文件。 14、查看结果 ![]() ![]() 1、几何 a,创建实体模型如下图。此长方体用来接受丸体的冲击。零部件名称 “Part”(单位:SIMM) ![]() b,创建片体模型如下图。此片体用来生成丸体。片体边长一定要大于丸体的直径,不然丸体不能从片体生成。此例丸体选用直径2mm,这个片体边长设置为15mm。零部件名称 “Surface”。(单位:SIMM) ![]() 2、材料 创建一个普通的钢材料 Q235。密度 7.85e-9,杨氏模量 210000,塑性数据如下图。 ![]() 3、截面 a,为名称为Part的零部件,创建名为all的Set。 b,为名称为Surface的零部件,创建名为all的Set。 ![]() c,创建实体截面属性,材料为q235。并为零件Part 的集合 all 赋予截面属性。 ![]() d,创建 Surface 截面塑性,并为零件 Surface 的集合 all 赋予截面属性。 ![]() 4、装配 a,装配模型,DEM 粒子将从白色的面喷射到下方的零件上。 ![]() b,创建一个被喷射的表面,起名为 Surf-part。 ![]() c,创建一个 DEM 粒子射出表面,起名为 inlet,注意表面方向须朝向被喷射的零件,即如下图棕色表面。 ![]() 5、分析步 a,创建一个显式动力学分析步,历时 0.005 秒 ![]() 6、相互作用 a,创建一个接触属性,添加一个法线行为为硬接触。添加此行为的原因描述如下。 ![]() b,用于 DEM 的接触,需要把 SURFACE BEHAVIOR 的 PRESSURE-OVERCLOSURE 设置为 Hertz 或者 JKR 类型。上一页暂时设置为 Hard,以便未来修改。 ![]() c,当 PRESSURE-OVERCLOSURE=HERTZ 时,用户定义的赫兹刚度的J限值 K 的计算 ![]() d,创建一个通用接触,其中Global property assignment使用上述创建的接触属性即可。 7、边界条件 a,固定零件 Part 的底面,本处为底面创建了 Set,名为 fix。 ![]() b,固定零件 Surface 的4条边,本处为 4 条边创建了 Set,名为 fix_furface。事实上,这个边界条件是不需要创建的,因为DEM颗粒的喷射面是不需要边界条件的,除非在喷射的同时需要移动这个表面。(本例子不移动这个表面) ![]() 8、网格 a,划分零件 Part 为 C3D8R 单元。 ![]() b,划分零件 Surface为 SFM3D4R 单元。注意,单元的大小一定要大于未来产生的 DEM 粒子的直径。不然粒子就不能产生了。所以此处为了简便起见,只划分了一个单元,单元大小是15mm。 ![]() 8、幅值曲线 a,创建幅值曲线 mass,取值如下图,表示了在 0.005 秒的喷射过程中,每秒有0.01 吨 DEM 颗粒被喷射而出。 ![]() b,创建幅值曲线 speed,取值如下图,表示了在 0.005 秒的喷射过程中,DEM 颗粒的喷射速度为 90000 mm/s。c,幅值 mass 和幅值 speed,两者的结合,决定了 DEM 颗粒的喷射速度和颗粒的间距。 ![]() 10、修改属性 a,修改模型属性,激活下图选项,激活此选项是为了后续编辑 INP 文件更方便。 ![]() 11、创建作业 a,创建一个作业,但不提交。而是如下图红框,写出INP文件。 ![]() 12、修改 INP a,使用 NotePad++ 等编辑器,打开写出的 INP 文件。 ![]() b,找到Surface Behavior 关键字,并修改 pressure-overclosure=HARD 为 pressure-overclosure=hertz,目的是为接触创建一个J限刚度,刚度的数值大小的计算在前文已经表述过了,这里简单的取值为 1。 ![]() c,在 inp 文件的 model 段,添加下图红框所示关键字。在后一页解释关键字。 ![]() ![]() d,搜索 Contact 关键字,找到通用接触字段,如下图修改。 ![]() e,在 INP 历程数据段,添加下图所示关键字,此关键字用于启动粒子发生器,此处 MASS FLOW RATE TYPE=TOTAL 指示是在整个喷射面上产生粒子的质量流,数据行表达了,粒子产生的速度和质量流率。 ![]() 13、求解 a,直接求解上述修改过的 INP 文件 b,在 ABAQUS/CAE 里利用 JOB 模块直接求解 INP 文件。 福利放送:关注“慧广科技”公众号,回复“DEM”即可获取文章内模型文件。
-END- |


2、材料:
沙漏材料使用普通铝材料,密度 2.7e-9,杨氏模量72000。

3、截面:
a,在零部件级别,创建名为 PSET_ShaLou 的沙漏Set。
b,在零部件级别,创建名为 PSET_ShaZi 的沙子Set。

c,创建沙漏截面属性,采用1mm厚度壳。并为上一步创建PSET_ShaLou 集合赋予截面塑性。
d,内部实体不需要截面。内部实体将被划分为C3DR8单元,我们需要的是单元的节点,稍后将修改INP文件,删除这些单元,而只保留节点。

4、装配
a,装配模型,并在如图位置创建一个 RP-1 参考点,此点主要用来旋转沙漏。

b,创建一个沙漏的内表面,起名为 Surface_ShaLou。

5、分析步:
a,创建两个显式动力学分析步;
b,第一个分析步历时 0.2 秒,使得DEM 粒子在重力的作用下掉落下来;
c,第二个分析步历时 1 秒,使得沙漏旋转 360° 。

6、相互作用:
a,创建一个接触属性,添加一个法线行为为硬接触,添加此行为的原因描述如下。

b,用于 DEM 的接触,需要把 SURFACE BEHAVIOR 的 PRESSURE-OVERCLOSURE 设置为 Hertz 或者 JKR 类型。上一页暂时设置为 Hard,以便未来修改。

c,当 PRESSURE-OVERCLOSURE=HERTZ 时,用户定义的赫兹刚度的J限值 K 的计算。

d,创建一个通用接触,其中Global property assignment使用上述创建的接触属性即可。

e,创建一个耦合,以便于将来引用 RP-1 来转动模型。

7、载荷
a,在 RP-1 上施加边界条件,2个分析步里,在第一个分析步固定参考点以固定沙漏,在第二个分析步里修改 UR1 为 360° 的旋转,使用的幅值曲线,如下图。

b,为整个模型在第一个分析步创建一个重力载荷。幅值曲线如下图。

8、网格
a,划分沙漏集合PSET_ShaLou 为 S4R壳单元。

b,划分沙子集合 PSET_ShaZi 为 C3D8R 单元。

9、创建质量单元
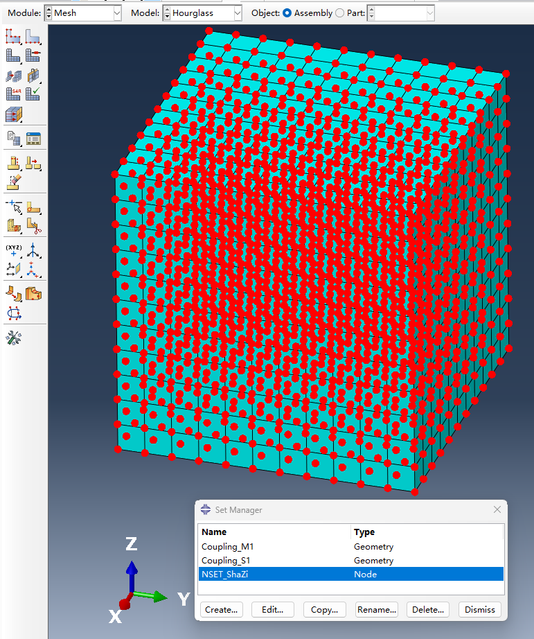
a,单独显示被划分为 C3DR8 的沙子单元。并为这些单元的所有节点创建一个 NSET_ShaZi 节点 Set 。

b,转到 Interaction 模块,为先前创建的 NSET_ShaZi 集合的所有节点创建质量单元,质量大小无所谓,因为这些质量单元未来会被改写成 PD3D 单元,这里直接输入1。

10、修改属性
a,修改模型属性,激活下图选项,激活此选项是为了后续编辑 INP 文件更方便。

11、创建作业
a,创建一个作业,但不提交。而是如下图红框,写出INP文件。写出时,无视警告。

12、修改 INPa
a,使用 NotePad++ 等编辑器,打开写出的 INP 文件。

b,搜索类型是 C3D8R 的单元,并全部删除。

c,因为C3D8R的单元已经被删除了,所以创建的包含这些单元的Set也应被删除,搜索ELSET字串,找到PSET_ShaZi, 删除。

d,搜索类型是 mass 的单元
1)修改 type=PD3D
2)修改 elset=ELSET_ShaZi


e,继续搜索 mass 字符串。并如下图删除。

f,在刚删除的地方补充下图所示的内容,其实质就是为那些被修改成 PD3D 的单元提供截面属性,这些操作无法在 ABAQUS/CAE 里完成。

g,再创建这些 PD3D 单元为一个surface,名称为 Surface_ShaZi

h,找到Surface Behavior 关键字,并修改 pressure-overclosure=HARD 为 pressure-overclosure=hertz,目的是为接触创建一个J限刚度,刚度的数值大小的计算在第 12 页 PPT 里已经表述过了,这里简单的取值为 10。


i,搜索 Contact 关键字,找到通用接触字段,如下图修改。

13、求解
a,直接求解上述修改过的 INP 文件。或者在 ABAQUS/CAE 里利用 JOB 模块直接求解 INP 文件。
14、查看结果


1、几何
a,创建实体模型如下图。此长方体用来接受丸体的冲击。零部件名称 “Part”(单位:SIMM)

b,创建片体模型如下图。此片体用来生成丸体。片体边长一定要大于丸体的直径,不然丸体不能从片体生成。此例丸体选用直径2mm,这个片体边长设置为15mm。零部件名称 “Surface”。(单位:SIMM)

2、材料
创建一个普通的钢材料 Q235。密度 7.85e-9,杨氏模量 210000,塑性数据如下图。

3、截面
a,为名称为Part的零部件,创建名为all的Set。
b,为名称为Surface的零部件,创建名为all的Set。
b,为名称为Surface的零部件,创建名为all的Set。

c,创建实体截面属性,材料为q235。并为零件Part 的集合 all 赋予截面属性。

d,创建 Surface 截面塑性,并为零件 Surface 的集合 all 赋予截面属性。

4、装配
a,装配模型,DEM 粒子将从白色的面喷射到下方的零件上。

b,创建一个被喷射的表面,起名为 Surf-part。

c,创建一个 DEM 粒子射出表面,起名为 inlet,注意表面方向须朝向被喷射的零件,即如下图棕色表面。

5、分析步
a,创建一个显式动力学分析步,历时 0.005 秒

6、相互作用
a,创建一个接触属性,添加一个法线行为为硬接触。添加此行为的原因描述如下。

b,用于 DEM 的接触,需要把 SURFACE BEHAVIOR 的 PRESSURE-OVERCLOSURE 设置为 Hertz 或者 JKR 类型。上一页暂时设置为 Hard,以便未来修改。

c,当 PRESSURE-OVERCLOSURE=HERTZ 时,用户定义的赫兹刚度的J限值 K 的计算

d,创建一个通用接触,其中Global property assignment使用上述创建的接触属性即可。
7、边界条件
a,固定零件 Part 的底面,本处为底面创建了 Set,名为 fix。

b,固定零件 Surface 的4条边,本处为 4 条边创建了 Set,名为 fix_furface。事实上,这个边界条件是不需要创建的,因为DEM颗粒的喷射面是不需要边界条件的,除非在喷射的同时需要移动这个表面。(本例子不移动这个表面)

8、网格
a,划分零件 Part 为 C3D8R 单元。

b,划分零件 Surface为 SFM3D4R 单元。注意,单元的大小一定要大于未来产生的 DEM 粒子的直径。不然粒子就不能产生了。所以此处为了简便起见,只划分了一个单元,单元大小是15mm。

8、幅值曲线
a,创建幅值曲线 mass,取值如下图,表示了在 0.005 秒的喷射过程中,每秒有0.01 吨 DEM 颗粒被喷射而出。

b,创建幅值曲线 speed,取值如下图,表示了在 0.005 秒的喷射过程中,DEM 颗粒的喷射速度为 90000 mm/s。c,幅值 mass 和幅值 speed,两者的结合,决定了 DEM 颗粒的喷射速度和颗粒的间距。

10、修改属性
a,修改模型属性,激活下图选项,激活此选项是为了后续编辑 INP 文件更方便。

11、创建作业
a,创建一个作业,但不提交。而是如下图红框,写出INP文件。

12、修改 INPa,使用 NotePad++ 等编辑器,打开写出的 INP 文件。

b,找到Surface Behavior 关键字,并修改 pressure-overclosure=HARD 为 pressure-overclosure=hertz,目的是为接触创建一个J限刚度,刚度的数值大小的计算在前文已经表述过了,这里简单的取值为 1。

c,在 inp 文件的 model 段,添加下图红框所示关键字。在后一页解释关键字。


d,搜索 Contact 关键字,找到通用接触字段,如下图修改。

e,在 INP 历程数据段,添加下图所示关键字,此关键字用于启动粒子发生器,此处 MASS FLOW RATE TYPE=TOTAL 指示是在整个喷射面上产生粒子的质量流,数据行表达了,粒子产生的速度和质量流率。

13、求解a,直接求解上述修改过的 INP 文件。或者在 ABAQUS/CAE 里利用 JOB 模块直接求解 INP 文件。
福利放送:关注“慧广科技”公众号,回复“DEM”即可获取文章内模型文件。
-END-
